LOGO OA教程 ERP教程 模切知识交流 PMS教程 CRM教程 开发文档 其他文档  
 
网站管理员

[点晴模切ERP]存货账实不一致的规范化解决方案

admin
2026年1月15日 0:23 本文热度 1294

存货盘点服务于存货管理,暂且不谈效率效能、前后端业务向支持等维度,存货管理最基本的要求应满足四个字“账实一致”。

账实一致要求财务数据与实物数据保持一致,如财务数据无法反映实物状态,则后面我们要深入探讨的成本核算规则的确立与执行、采购台账的建立与登记、跌价准备计提规则的确立与执行均无从谈起,因此,账实一致可谓为成本循环各问题中最亟待解决、优先级最高的事项

就规范化前期而言,企业的账实不一致主要存在两种情形:

  • 情形一:仓库收发存准确反映实物情况,财务数据未与仓库数据接入统一

  • 情形二:仓库管理不到位,仓库收发存本身未能反映实物流转情况

针对上述两种情形,我们逐一说明其产生原因与应对、解决思路。

产生原因

多数为财务层面的存货流转数据与仓库割裂,如采购入库端根据开票与否入账不进行暂估,销售出库端则根据销售开票情况与否进行结转。更有甚者则直接根据目标毛利率情况进行成本结转,财务核算完全脱离实际。

应对处理

此情形下,由于仓库本身具备相对完整、准确的收发存数据,进行整改难度较低

  • 针对历史已发生情况:财务端可对仓库收发存数据进行收集、匹配单价等完成追溯修正

  • 针对后续的核算处理:借助ERP系统的上线,打通二者数据,从系统层面做到财务账记录之存货与仓库收发存一致。

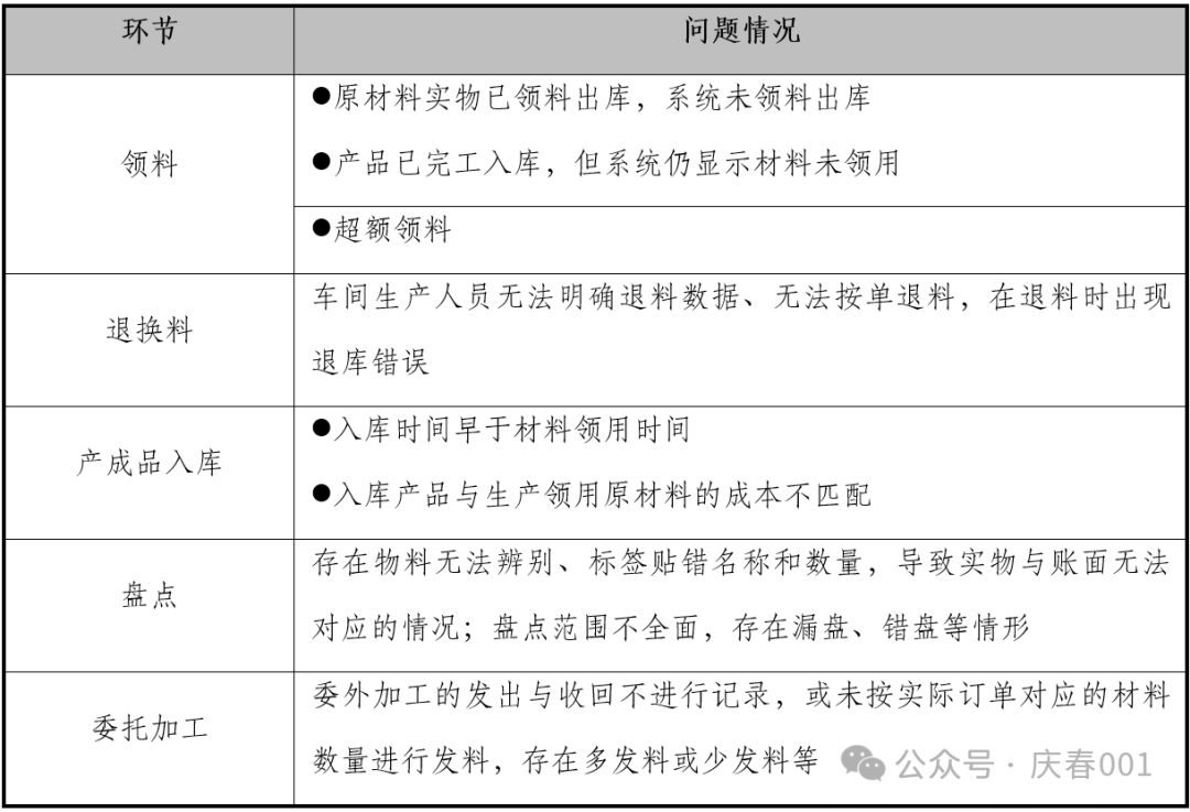
产生原因

主要源于生产管理未参照制度执行到位所致,就实务经验而言,各环节常见的问题来源归纳如下(包括但不限于):

应对处理

上述问题的产生,需对存货流转各环节、节点进行梳理、确保存货管理按制度执行,考验企业自身管理经营水平并涉及多个部门,其整改难度远高于情形一。就实务经验而言,针对问题相对集中的几个层面,管理建议如下:

(1)优化工单领料规则

工单领料不准确,领用、替换、退料未审批等历来为存货管理的“重灾区”。结合项目案例的优秀管理经验,建议公司于工单领料环节,做好如下改进工作:

  • 明确职责

参与存货流转的各部门,应妥善履行相关物料职责,具体如下:

  • 明晰工作流程(以一般制造业企业收发料为例)

进行生产管理,应当遵循既定的框架流程,具体如下:

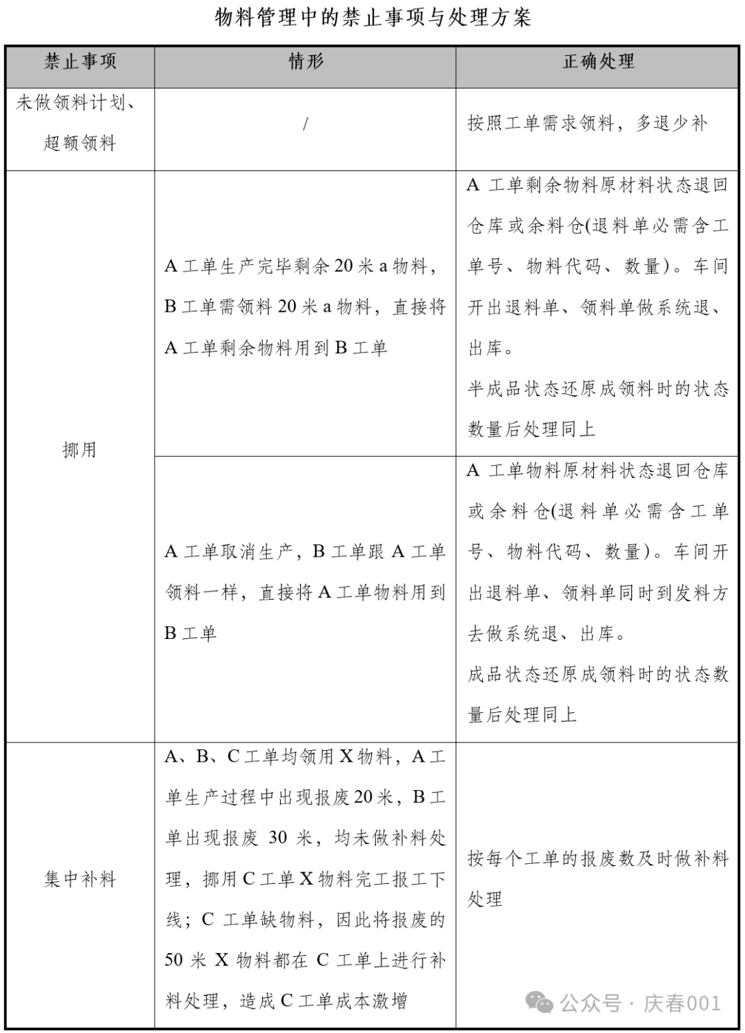
  • 禁止事项

我们列举了较易出现的不合规物料流转情形及正确处理操作,具体如下:

(2)形成定期及不定期盘点制度

将盘点形成制度并执行到位,日常循环盘点为主,在季末、年中、年末等关键节点进行各品类存货的全面清盘,各部门共同参与监盘并留痕,妥善保管盘点资料。针对管理相对混乱的仓位、工组,应当于整改攻坚期提高盘点频次,生产、销售节奏允许情况可进行按日盘点直至问题得以缓解、解决。 

(3)委外加工物料管理

委托加工物资作为异地存货的重要构成,为审核重点关注的资产,其不仅要求期末数据准确,更要求对收发环节进行详尽记录并分析单位加工单价的合理性、公允性等。

因此,公司应当建立完善的委托加工物资管理制度,委派专人对接及汇总,财务端共享数据,于ERP端对收发情况、加工环节及加工费信息进行录入。

(4)强化内部监督

首先应当建立内部检查机制,确保前述问题有据可查,并形成检查流程、问题记录档案

  • 整改到位前:由财务部负责成本核算的人员,定点到车间,按照一定频次如3/5/7天进行执行情况检查、相关单据收集,确认整改及优化情况

  • 整改到位后:可视情况放缓检查批次,按月度或其他周期进行定期及不定期检查。整改到位前期,尽量按月度进行全盘工作。

(5)建立奖惩机制 

仓库管理产生的问题,主要系集中于未按规章操作流程处理但无相关奖惩机制进行约束所致,与对应人员的管理水平、责任意识、参与程度同样密切相关。由于该问题的紧迫性,提请公司管理层会同人事部门、财务部门等进行商议,于前述内部监督的检查结果下确定具体的奖惩机制,能者上任、奖惩明确。


阅读原文:原文链接



点晴模切ERP更多信息:https://moqie.clicksun.cn,联系电话:4001861886

该文章在 2026/1/16 12:05:17 编辑过
关键字查询
相关文章
正在查询...
点晴ERP是一款针对中小制造业的专业生产管理软件系统,系统成熟度和易用性得到了国内大量中小企业的青睐。
点晴PMS码头管理系统主要针对港口码头集装箱与散货日常运作、调度、堆场、车队、财务费用、相关报表等业务管理,结合码头的业务特点,围绕调度、堆场作业而开发的。集技术的先进性、管理的有效性于一体,是物流码头及其他港口类企业的高效ERP管理信息系统。
点晴WMS仓储管理系统提供了货物产品管理,销售管理,采购管理,仓储管理,仓库管理,保质期管理,货位管理,库位管理,生产管理,WMS管理系统,标签打印,条形码,二维码管理,批号管理软件。
点晴免费OA是一款软件和通用服务都免费,不限功能、不限时间、不限用户的免费OA协同办公管理系统。
Copyright 2010-2026 ClickSun All Rights Reserved